產品中心
最新資訊
- 電容器控制是什么07-25
- 詳細介紹一下差動保護裝置的比率差動保護07-25
- 如何解決光伏并網點諧波問題07-23
- 光伏并網點諧波會引發哪些問題07-23
- 光伏并網點出現諧波怎么處理07-23
- 動態補償柜的應用范圍是什么07-23
- 無功功率補償柜的動態是如何實現的07-23
- 電力系統中無功功率補償柜是什么07-23
- 什么是功率因數問題07-23
聯系我們
產品名稱: 多功能儀表
產品類型: 多功能儀表
產品型號: RCX-926
發布時間: 2020-04-13
- 產品描述
智能儀表選型:
型號
96面框
80面框
72面框
功能
技術特點和優勢
諧波表
多功能
諧波表
多功能
諧波表
多功能
電量監測
高精度 0.2%/0.1%可選
三相電網所有電力參數監測0.2/0.1*
0.2/0.1*
0.2/0.1*
0.2/0.1*
0.2/0.1*
0.2/0.1*
電能計量
高精度 0.5S/0.2S可選
雙向電能計量、分相電能計量、四象限無功計量等0.5/0.2*
0.5/0.2*
0.5/0.2*
0.5/0.2*
0.5/0.2*
0.5/0.2*
需量
4通道可任意設置項目和模式
√
―
√
―
√
―
諧波分析
最高到31次可選
31
―
31
―
31
―
復費率TOU
4套12時段4費率
自動抄表凍結12個月電能√*
√*
√*
√*
√*
√*
電力質量
正序、負序、零序、不平衡度、波峰因子、K系數、THFF…
√
―
√
―
√
―
事件記錄
循環記錄200條
100*
100*
100*
100*
100*
100*
標準通信
MODBUS-RTU
√
√
√
√
√
√
擴展通信
MODBUS-RTU
√*
√*
√*
√*
√*
√*
電能脈沖
√
√
√
√
√
√
開關量輸入
4/8*
4*/8*
4
4*
2/4*
2*/4*
繼電器輸出
支持遙控、報警和多項目邏輯報警輸出,支持過壓、過流、缺相、過載、欠載、功率因數、頻率、不平衡度、諧波超標、開關聯動等報警保護輸出。
2/4*
2*/4*
2
2*
2
2*
模擬量輸出
可任意設置變送項目、
變送方式、變送范圍,
支持雙向變送2*
2*
2*
2*
1*
1*
顯示方式
高亮LED/段式LCD/圖形LCD
段式LCD
段式LCD
段式LCD
段式LCD
段式LCD
段式LCD
寬溫工作
K70(-25℃~+70℃)
K70
K70
K70
K70
K70
K70
說明:
1. √ 表示具備該功能
2. √* 表示該功能為選配功能,訂貨時需要確認
3. 2/4* 表示標準配置2通道,可選配為4通道選配功能表格
選配功能代碼
選配功能描述
A
高精度計量0.1%電量和0.2S電能;
C
C:增加第2路通信接口RS485(MODBUS-RTU協議);
F
復費率統計記錄和自動抄表;
(4套12時段4費率,凍結12個月電能)K/Kmn
K: 增加默認通道的輸入和輸出;
K84: 擴展到8路輸入和4路輸出;;M
M: 增加默認通道的模擬量;
S
增加事件記錄功能SOE,循環記錄100條;
1、測量
三相相電壓、線電壓
三相電流
負荷百分比
功率
功率因數
頻率
需量
電能
電壓總畸變率
電流總畸變率
2~31th諧波含量
不平衡度
電壓波峰系數
電流K系數
可直接接入277/480V電壓,更高電壓可使用電壓互感器
對于×/1A或×/5A電流互感器,其一次值可編程
2. 需量
需量是在規定的時間周期內的一個量的平均值,采用固定式區間和滑差式區間2種計算方式。
固定式區間:區間是連續的,儀表在每個區間結束時計算并更新需量。計算周期設置范圍 (1~300秒)*(1~128) = 640分鐘。
滑差式區間:時間間隔是滑動的,儀表按照滑動速度來計算和更新需量。計算周期設置范圍 (1~300秒)*(1~128) = 640分鐘,增量設置范圍(1~300秒)。
3. 電能計量
儀表支持的電能計量功能:
雙向有功電能計量;
四象限無功電能;
分相有功電能;
儀表提供有一次、二次側的電能值,顯示的電能值均為一次側值,一次側值是二次側值乘以電壓、電流互感器倍率以后的值,所有電能以二次側值為基準。二次側電能值的最小分辨率是1Wh或1varh。在有外部電壓、電流互感器接入的情況下,一次側電能值每次變化的值為1Wh(1varh)*電壓倍率*電流倍率。
二次側電能保存范圍為2147483647 Wh,一次側電能顯示范圍為999999999kWh(9.999億度電),用戶可以根據自己的需要來手動復位電能數據。
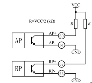
4. 電能脈沖
儀表提供有功、無功電能兩路脈沖輸出,采用光耦集電極開路方式實現有功電能和無功電能脈沖的遠傳,遠程的計算機終端、PLC或開關量采集模塊采集儀表的脈沖總數來實現電能累積計量。
圖 :電能脈沖輸出示意圖
注:
1)、VCC≤48V;
2)、基本脈沖常數:
5000 imp/kWh(額定量程: U>120V 且 I>1A)
80000 imp/kWh(額定量程: U≤120V 且 I≤1A)
20000 imp/kWh(額定量程:U>120V I≤1A或U≤120V I>1A)
其意義為:脈沖常數為儀表二次側電能數據累積滿1kWh時脈沖輸出個數N(N可取5000、20000、80000),在接有PT、CT的情況下,N個脈沖數對應的一次側電能為:(電壓變比PT×電流變比CT×N)/ 脈沖常數;
舉例:PLC終端使用脈沖計數裝置,假定在長度為t的一段時間內采集脈沖個數為N個,儀表輸入為:10kV/100V、400A/5A,則該時間段內儀表電能累積為:(N/20000)×100×80 kWh;
5. 開關量輸入
儀表最多支持8路開關量輸入,具體請參閱功能選型表。
開關量輸入采用干接點輸入方式,用于監測如故障報警節點、分合閘狀態、手車位置、電容補償柜電容投入狀態等,開關量輸入狀態信息可以就地顯示或通過通信接口遠傳。
6. 繼電器輸出
儀表最多支持4路繼電器輸出,具體請參閱功能選型表。
每路繼電器可在設置菜單中設置工作模式、報警項目、報警范圍、回滯量;報警范圍的數據格式為二次電網整型數據。繼電器工作模式有:遙控、報警、與或邏輯運算;
遙控:
通過通信方式接收PC或PLC命令,繼電器動作或釋放,繼電器輸出支持電平和脈沖方式。
報警:
高報警表示高于報警項目的報警閥值時,繼電器動作;低報警表示低于報警項目的報警閥值時,繼電器動作;直到所有觸發繼電器報警的條件消失、儀表失電或軟件屏蔽報警功能時,繼電器才釋放;開關聯動表示繼電器跟隨設定的開關量輸入通道動作。
與或邏輯運算:
每路繼電器輸出可以對應8個條件量,這8個條件量可進行與或運算,與運算時需滿足所有的條件量,繼電器動作,或運算時只要滿足其中一個,繼電器動作,支持過壓、過流、過載、欠壓、缺相、諧波超標、不平衡、頻率超范圍、功率因數、開關聯動等報警保護功能。
9. 模擬量輸出
儀表最多支持4路模擬量輸出,可設置模擬量量輸出項目和量程。
示例1:模擬量輸出模式:4~20mA;模擬量輸出項目:Ua;量程下限:10.0;量程上限:380.0;即A相電壓(Ua)的10.0~380.0V對應模擬量輸出4~20mA。
示例2:模擬量模式:4~12~20mA; 模擬量輸出項目:P;量程下限:0000;量程上限:5700;即有功功率(P)為-5700W~0~5700W, 對應模擬量輸出4~12~20mA。
詳細的模擬量輸出項目可參照模擬量輸出設置。
注意:
模擬量輸出量程設置的格式為二次電網整型數據,具體格式可參考下表,模擬量輸出對照表中的該值單位,也可參照通信地址信息表中二次電網數據格式。
模擬量輸出模式:OFF,4~20mA,0~20mA,4~12~20mA等。
模擬量輸出項目:電壓、電流、功率、功率因數、頻率等。
客戶定貨時需指定模擬量輸出模式。
8. 通信
儀表默認帶有一路RS-485通信接口,采用Modbus-RTU協議。第二路通信接口可選配Modbus-RTU協議或Modbus-TCP等協議。RS485通信口應使用屏蔽雙絞線連接,一條總線最多可連接32臺設備,在總線始端和末端可使用終端電阻進行連接。(具體的報文格式和通訊地址表見Modbus-RTU通信附錄表)
9、電能質量
儀表可監測下列電能質量參數:
總畸變率與諧波含量
可測量三相電壓、電流的總諧波畸變率及2~31th分次諧波含量
波峰系數
波峰系數是電壓的峰值與有效值的比值。
電流K系數
K系數是描述供電給非線性負載變壓器額外發熱的參數,反映變壓器承受諧波時所額外溫升的能力。
不平衡度
指三相電力系統中三相不平衡程度。用電壓、電流負序基波分量或零序基波分量與正序基波分量的方均根值的百分比表示。根據對稱分量法,三相系統中的電量可分解為正序分量、負序分量和零序分量三個對稱分量;本儀表采用負序基波分量與正序基波分量均方根值的百分比。
10.開孔

外形
代號
面板尺寸
(A1×A2)
安裝尺寸
(C1×C2)
開孔尺寸
(L1×L2)
深度(mm)
B1
B2
B3
B4
96
96×96
90×90
91×91
9
68
90
9
80
83×83
75×75
76×76
9
68
81
5
72
74×74
66×66
67×67
9
68
81
7
文章來自電力微機保護網
- 其他產品
未能查詢到您想要的產品

技術咨詢
